大牛股票配资网站 重磅收购案“缩水”! 万华化学盯上这个新兴行业

近日,备受瞩目的万华化学收购案再起波澜。万华化学2月27日发布公告称,经现场调查后,万华化学不再受让铜化集团的部分股份,将通过万华化学集团电池科技有限公司(简称“万华电池”)直接受让铜化集团所持有的安纳达及六国化工的部分股权,交易总金额41484.50万元。交易完成后,万华电池将成为安纳达(002136.SZ)第一大股东,并通过一致行动协议成为控股股东,同时将持有六国化工(600470.SH)5%股份。安纳达与六国化工均为A股上市公司。

万华化学全资子公司万华电池通过协议转让方式收购铜陵化学持有的安徽安纳达32,683,040股人民币普通股股份,占安纳达总股份的15.20%,以转让协议签署日的前一交易日安纳达二级市场收盘价9.15元为每股单价,交易金额人民299,049,816元。

万华电池通过协议转让方式收购铜陵化学持有的六国化工26,080,000股人民币普通股股份,占六国化工总股份的5.00%,以转让协议签署日的前一交易日六国化工二级市场收盘价即4.44元为每股单价,交易金额为人民币115,795,200元。

从60亿缩水到4.14亿,收购价缩水93%
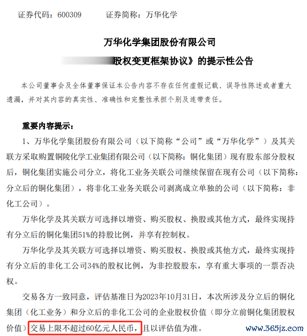
涂料采购网注意到,万华化学此次公布的收购方案,与此前签订的框架协议相比缩水幅度较大。根据2023年11月初公布的方案,万华化学及其关联方将先购置铜化集团现有股东部分股权,然后将铜化集团实施公司分立,将化工业务资产、关联公司股权继续保留在现有公司,将非化工业务资产、关联公司股权剥离成立单独的公司。
也就是说,万华化学及其关联方可选择以增资、购买股权、换股或其他方式,最终实现持有分立后的铜化集团51%的持股比例,并享有控制权,持有分立后的非化工公司34%的股权比例,并享有重大事项的一票否决权。各方一致同意,铜化集团股权价值交易上限不超过60亿元,且以评估值为准。

大力发展电池产业,缩水原因至今未揭秘!
对于此次收购,万华化学表示,“安纳达钛白粉在行业处于前列,万华化学在涂料、塑料和油墨等领域与众多大客户也有良好合作关系,同时万华化学在全球具有完善的销售体系,万华电池控股安纳达后该业务与万华化学现有业务具有极强的互补及协同效应。”
此外,万华化学还将电池产业作为公司第二增长曲线进行培育,本次交易完成后,万华电池将完善上游原料产业链,增强在电池产业尤其是磷酸铁锂产业的核心竞争力。这也暗示了万华化学大力进军电池材料产业化布局的战略。据悉,2022年后,万华化学加快电池材料产业化布局,以正极材料为突破口,在产业链布局颇广,NMP、六氟磷酸锂、DMC项目的相继投产后,电池材料产业链的布局也逐渐形成规模。
结合新能源产业前几年的发展和电池产业的需求暴增能够理解,万华为何准备跨入电池领域。但在新能源市场逐渐降温,甚至车市价格战频发的当下,是否还能有预想中的发展,恐怕难以预测。而最终的价格缩水九成,也不禁让人怀疑,是后悔了还是出现了什么变数,正如万华化学在公告中提及的,本次交易是在对安纳达和六国化工“所作尽职调查”基础上进行充分协商。究竟“现场尽调”的内容包括什么、结果如何,又是什么促使“化工一哥”改了主意,将金额大幅缩水,公告中并未提及,万华化学也没有正面给出解释。
大牛股票配资网站

